设为首页 | 加入收藏 | 人才库 | 日本語 | HR论坛
 
现在是:
首 页
公司概况
新闻中心
专业服务
顾问团队
人才招聘
联系我们
新闻中心
合作单位
公共交通
在线留言
新闻中心
 
确认过眼神,是你要的培训补贴
·发布时间2018-04-25 15:46:43

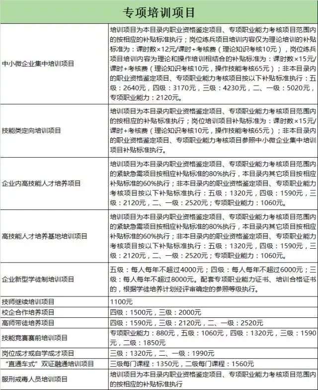
      培训费补贴标准含培训和鉴定两部分补贴费用。培训费补贴标准(标准价)是基于公布的标准培训课时数进行培训的补贴标准;培训费补贴标准(基本价)是指基于公布的标准培训课时数的70%进行培训的补贴标准,主要适用于有一定技术基础和实践经验的培训学员(主要是指企业在岗职工)。


      中小微企业集中培训项目中的岗位练兵、农民工培训中的岗位培训补贴标准统一由按实际课时计算的培训费和考核费组成,课时最高不超过40课时。其中,培训内容仅为理论培训的,补贴标准为12元/课时;培训内容为理论和操作培训相结合的,补贴标准为15元/课时。技能类定向培训项目中的岗位培训,补贴标准统一由按实际课时计算的培训费和考核费组成,补贴标准为15元/课时上述各类岗位培训理论知识考核费10元,操作技能考费65元。



2018年上海市职业技能培训第一批补贴目录内

各项目补贴标准

具体咨询:12333热线

详情请前往上海职业培训指导服务网进行查看

友情链接
 
搜索

版权所有 ©  上海强格乐管理咨询有限公司
电话:86-21-5888-1947 、86-21-6433-6685  E-mail: miao.shen@shjungle.com.cn
BR>地址:上海市虹口区西江湾路388号凯德虹口商业中心B栋3208室(〒200083) 渡正网络提供技术支持

人才管理
关闭
021-58881947 工作日:9:00-18:00